ショートカット
| PARAM+NO |
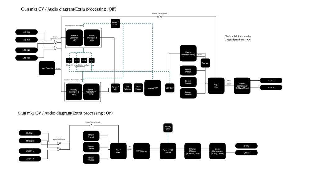
| エクストラ・プロセッシングのON/OFFを切り替え |
エクストラ・プロセッシングの仕様

オシレーターはOFFになりますが、次のパラメータはエクストラ・プロセッシングにおいても引き続き使用できます。
- VCF サブモードのすべてのパラメータ
- VCF Volume (MIXサブモード)
- 2/4 Pole (KEY/OTHERサブモード)
- 2ndフィルター (Env3/4:VCFが2Poleの場合)
- LFOサブモードのすべてのパラメータ
- LFO とエンベロープ (EG1 ~ EG4) は引き続きフィルターモジュレーションに使用できます。
- エフェクターのパラメーター (Type/Speed/Depth/Feedback)
- VCF Env Src
ルーパーにエフェクトをかける
- ルーパーの「トラックA」に何らかの録音がある状態を前提とします。
- ルーパーの録音長は 2 小節分(16ステップ)とします。
- 1
ルーパー・ステータス画面で PARAM+NO を押してください。
ディスプレイ左端の小さな文字「E」が、エクストラ・プロセッシングが有効であることを示します。
PARAM MODE や PLAY MODE では「Extra : ON」のメッセージが表示されます。 PARAM+NO equalエクストラ・プロセッシング:ON<->OFF
ルーパー・ステータス以外の画面では下のようにメッセージが表示されます。


- 2
- 3
- 4
- 5
これで、ルーパーのサウンドに Flanger1 のエフェクトがかかりました
サウンドをルーパーに再録音する
同じトラックに録音する
- 「ルーパーにエフェクトをかける」の続きとして説明します。
- エクストラ・プロセッシングが有効で、ルーパーの「トラックA」に Flanger がかかっていますが、それを同じ「トラックA」に録音します。
- ルーパーの録音長は 2 小節分(16ステップ)とします。
別のトラックに録音する
- 「ルーパーにエフェクトをかける」の続きとして説明します。
- エクストラ・プロセッシングが有効で、ルーパーの「トラックA」に Flanger がかかっていますが、それを「トラックB」に録音します。
- ルーパーの録音長は 2 小節分(16ステップ)とします。
- 6
- 7
- 8
2小節が終わる前に STOP を押してください。
- 9PLAY を押してシーケンスを停止します。
- 10
この時点ではまだルーパーにエフェクトがかかったままですので、Flanger適用済みの音声が録音された「トラックB」に、さらにエフェクトがかかります。なので……
- 11PARAM+NO でエクストラ・プロセッシングを「OFF」にします。
- 12
Flangerのかかっていない「トラックA」と、Flanger適用済みの音声が録音された「トラックB」が聞こえるはずです。
- 13PARAM+1 を押して「トラックA」をミュートすれば、Flanger適用済みの「トラックB」だけが聞こえるはずです。




