注意点
概要
ベースボード (ESP32 Lyrat) には、Lipo充電器回路とLipoバッテリー用のJST XHコネクタがありますので、バッテリー駆動の目的でLipoをベースボードに接続できます。 バッテリーステータス情報がないなど、いくつかの制限があります。
パーツ・リスト
- Lipoバッテリー:過放電を避けるための安全回路を備えた Lipoバッテリーを選択してください (Lipoに回路が表示されたらそれです)。 2000mAhを使っています。
「リポバッテリー 3.7V 2000mAh 保護回路付き」で検索してみてください。
以下は参考リンクです。- https://a.co/d/3RQlaXL(amazon com:原文)
- https://x.gd/vXWrH (amazon jp:リチウムポリマーバッテリー 3.7v 2000mah)
- 100uF 5.0V+ コンデンサ。Lipoバッテリーの充電レベルが下がると、SD カードへの書き込みの問題が発生する可能性があります。 これを回避するために、電源ライン間にコンデンサを 1 個追加する必要があります。 汎用のものを使用できます。
- SPST スイッチ:汎用 SPST スイッチ。
回路図

取り付け手順
- 1
- 2
Lipoを保護するために、ボタン脚部のとがった部分をトリミングします。 オプションで、ボード上のスイッチをカットして、Lipo用のスペースを確保することもできます (ベースボードのメインスイッチは必要ありません。常にオンになっています)。
- 3
- 4
- 5
スイッチをボードに接着し、ベースボードとメイン回路基板の間にバッテリーを取り付けます。回路をショートさせないでください。
- 6
- 7
ユニットを組み立ててテストします。
使用にあたって
- スイッチOFF時はUSBを電源として使用できます。
- スイッチがオンの場合、バッテリーが電源として使用され、USB がバッテリーを充電します。
- ただし、バッテリーの容量が少なくなると、ユニットが不安定になる可能性があります。
- 不安定な場合はスイッチを切ってください。
- 充電するにはスイッチをONにしてUSBケーブルを接続します。 ベースボード上の追加の赤色 LED が点灯します。 充電が完了すると緑色に変わります。
- USBケーブルを抜き差しするときは、必ずスイッチをOFFにしてください。
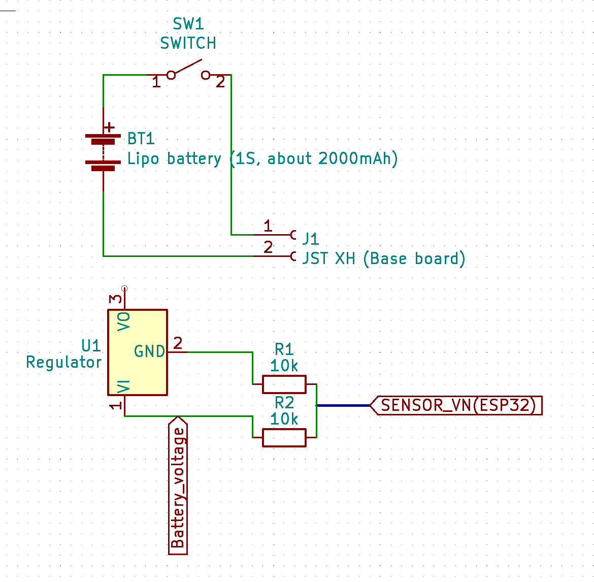
- 抵抗器をはんだ付けして中間点を SENSOR_VN ポートに接続すると、4.58 ファームウェア (またはそれ以降) でバッテリーの状態を監視できます。右上に表示されるドットはバッテリーの状態を示します (4 つのドットはフルを意味しますが、スクリーンショットでは 2 つのドットが表示されています)。ドットが 1 つだけになったらデバイスを充電してください。

- バッテリー残量が少なくなると、「LOW BATTERY」メッセージが表示されます。
- バッテリーが空になると、シンセサイザーがハングします。 ディスプレイはまだオンですが、シンセ エンジンを実行するための電力がなくなったことを示します。 バッテリーを充電すると回復します。
- バッテリーには寿命があります。充電しても十分な電力が得られなくなったら、バッテリーの交換時期です。






日本語でサポートを受けたい場合は「日本語」チャンネルでよいと思います。